日前,2021年度广东省社科规划项目立项名单正式公布,bevictor伟德获资助项目33项,其中一般项目18项、青年项目13项、后期资助项目1项、外语学科专项1项,获资助数连续两年居全省第一。获资助项目涵盖14个学科,高水平大学学科占总立项数73%。本年度还获资助1项岭南文化项目。
其中,bevictor伟德获资助一般项目2项。分别是刘石兰老师的《B2B市场供应商能力营销对发展新客户关系的影响:作用机理与调节机制》和李楠老师的《粤港澳大湾区劳动力供应对区域经济增长的影响机制和对策研究》。
近年来,bevictor伟德持续重视科研成果的发展,不断优化科研组织模式,鼓励创新,对科研项目申报组织工作实施精细化管理服务,争取实现项目申报量质双提升。
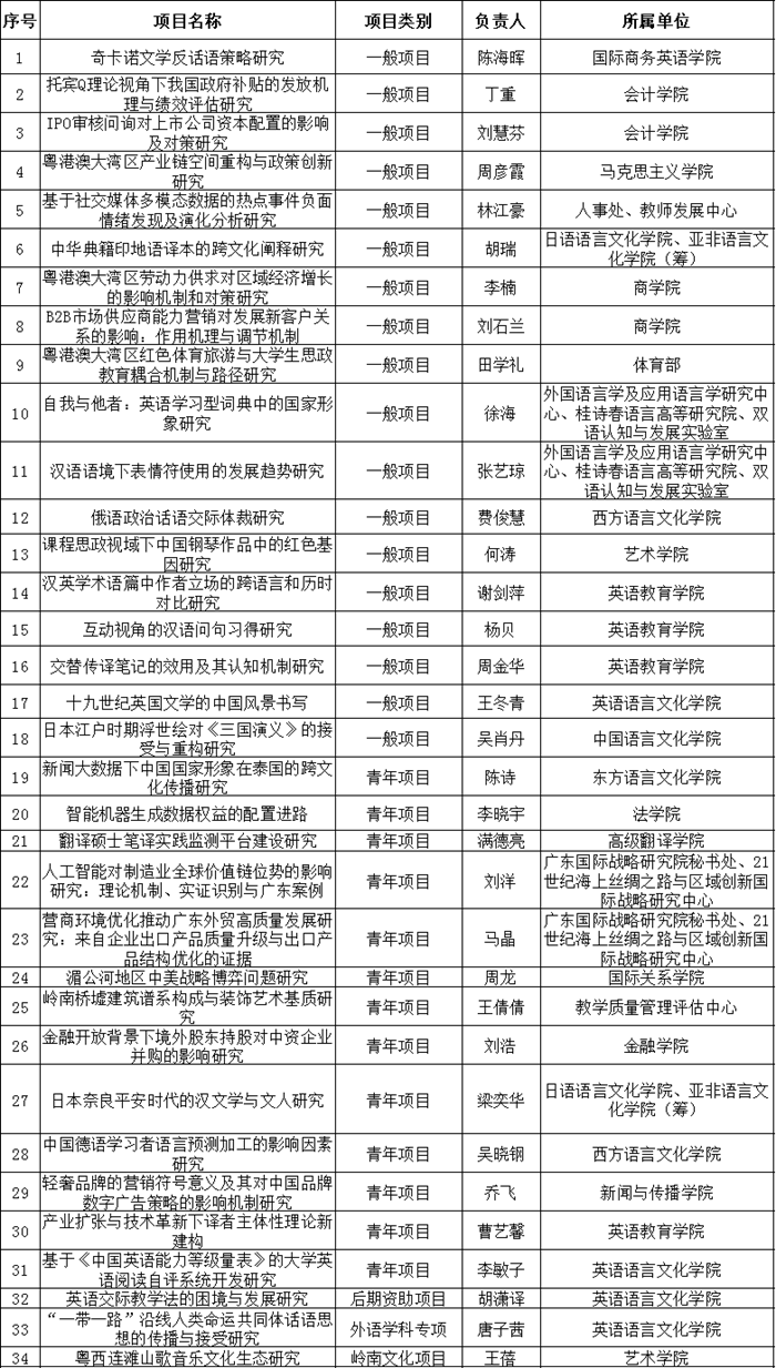
表:省社科规划项目立项情况

图文:何雨韩
初审:黄永杰
终审:刘方龙